Prebid allows publishers to supply attributes related to their content and users, and to apply permissions so only certain bidders are allowed to access those attributes.
For now, these conventions aren’t implemented by all adapters. Please check with each of your bidders to make sure they’re reading first party data from the standard Prebid locations.
Each source of Prebid Server traffic will place First Party Data in the OpenRTB JSON in several locations:
| OpenRTB Attribute | Description | Prebid.js Source | SDK Source | AMP Source |
|---|---|---|---|---|
| site.ATTR | Only standard OpenRTB attributes should be here: name, domain, cat, sectioncat, pagecat, page, ref, search, keywords. | config ortb2.site.ATTR | n/a | Stored Request |
| site.ext.data.ATTR | Any other site-related attributes should go here. | config ortb2.site.ext.data | n/a | Stored Request |
| site.keywords | Site keywords | config ortb2.site.keywords | n/a | Stored Request |
| site.content.data | Contextual Seller Defined Data segments | config ortb2.site.content.data | n/a | n/a |
| app.ext.data.ATTR | Any app-related attributes should go here. | n/a | Targeting addContextData() | n/a |
| app.keywords | App keywords | n/a | Targeting addContextKeywords() | n/a |
| app.content.data | Contextual Seller Defined Data segments | config ortb2.app.content.data | setRTBConfig() | n/a |
| dooh.ext.data.ATTR | Any dooh-related attributes should go here. | n/a | n/a | n/a |
| dooh.keywords | DOOH keywords | n/a | n/a | n/a |
| dooh.content.data | Contextual Seller Defined Data segments | n/a | n/a | n/a |
| user.keywords | User keywords | config ortb2.user.keywords | addUserKeywords | n/a |
| user.ATTR | Only standard OpenRTB attributes should be here: yob, gender, keywords. | config ortb2.user.ATTR | n/a | n/a |
| user.ext.data.ATTR | Any other user-related attributes should go here. | config ortb2.user.ext.data.ATTR | Targeting addUserData() | n/a |
| imp[].ext.data.ATTR | AdUnit-specific attributes should go here. | AdUnit.ortb2.ext.data | AdUnit addContextData() | AMP targeting attribute or Stored Request |
| ext.prebid. data.bidders[] | If specified, only these bidders are allowed to see fields in {site/app/user}.ext.data. | n/a | addBidderTo AccessControlList() | Stored Request |
| ext.prebid. bidderconfig | Bidder-specific config | setBidderConfig() | n/a | Stored Request |
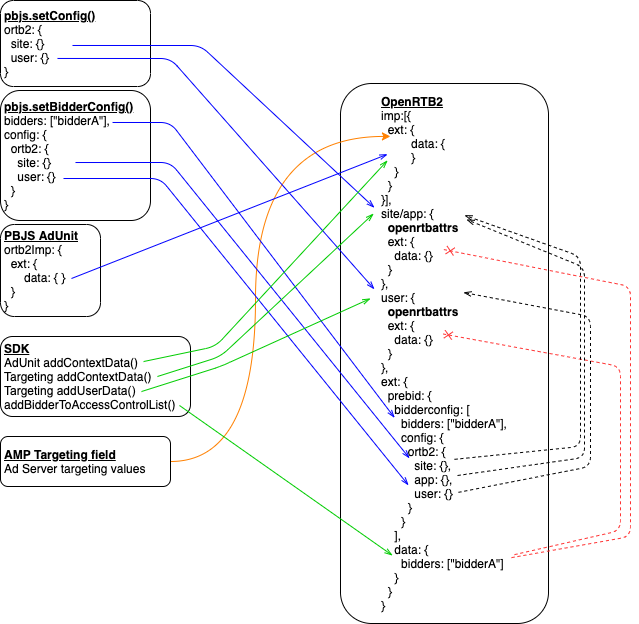
This diagram summarizes how first party data flows into the OpenRTB JSON:

Note that Prebid.js directly supports the setBidderConfig method of defining
bidder-specific first party data, while SDK only supports the ext.prebid.data.bidders[] approach with an in-app call.
Both SDK and AMP can have the stored request define bidder FPD permissions.
Many publishers utlize data segments that apply to context and audience. See the Prebid.js writeup on Segments and Taxonomy for more information.
Prebid Server supports these values in user.data and {site,app,dooh}.content.data.
Note that ‘Topics’ in Google’s Privacy Sandbox are implemented in Prebid as user-related SDA segments with segtaxes in the range 600-609.
In this example, only BidderA has access to the global first party data:
{
ext: {
prebid: {
data: { bidders: [ "bidderA" ] } // limit bidders that receive global data
}
},
site: {
keywords: "",
search: "",
ext: {
data: {
// only seen by bidderA as named in ext.prebid.data.bidders[]
GLOBAL CONTEXT DATA
}
}
},
user: {
keywords: "",
geo: {},
ext: {
data: {
// only seen by bidderA as named in ext.prebid.data.bidders[]
GLOBAL USER DATA
}
}
},
imp: [
...
ext: {
data: {
// everyone sees this data
ADUNIT SPECIFIC CONTEXT DATA
}
}
]
}
This example shows an array of bidder-specific config:
{
ext: {
prebid: {
bidderconfig: [ {
bidders: [ 'bidderA', 'bidderB' ],
config: {
ortb2: { site: { ... }, user: { ...} }
}
},{
bidders: [ 'bidderC' ],
config: {
ortb2: { site: { ... }, user: { ...} }
}
}]
}
}
}
Bid adapters don’t need to worry about whether the request came from Prebid.js, the SDK, or AMP – everything is merged into the OpenRTB JSON. If a bid adapter receives first party data on any of the fields noted in the table above, they can simply pass that data to their endpoint in the expected way.
In other words, just be aware of site.ext.data.ATTR, app.ext.data.ATTR, user.ext.data.ATTR, and imp[].ext.data.ATTR and either pass them straight through or map attributes to where your endpoints expect them.